728x90
반응형
안녕하세요 땜블리 입니다.
아두이노와 베이직 트레이닝 보드를 이용한 PWM 제어 실습을 진행 하겠습니다.
베이직 트레이닝 보드는 아래에서 확인이 가능합니다.
라즈베리파이 피코 베이직 트레이닝보드 구성
라즈베리파이 피코 보드의 펌웨어실습을 위한 베이직 트레이닝보드를 소개 합니다. 현재 네이버 스마트스토어에서 판매가 진행되고 있습니다. 라즈베리파이 피코 베이직 트레이닝 보드 라즈베
ttcw.tistory.com
1) PWM 제어 구동 원리
(1) 동작설명
PWM은 가장 일반적인 전압 제어 방법입니다. 일정한 주기에서, 출력이 필요로 하는 만큼의 전력을 스위치 ON하여 입력으로부터 공급받습니다. 따라서, 필요한 출력전력에 따라 ON / OFF의 비율, 듀티 사이클 (duty cycle)이 달라집니다. 듀티비가 클수록 모터에 전류가 흐르는 전체 시간이 길어집니다.
펄스 폭 변조(Pulse Width Modulation) 신호


아두이노는 PWM 출력 핀은 설정되어있습니다. 그림과 같이 물결 모양이 있는 핀만 PWM을 사용 가능 합니다.


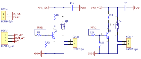
(2) 연결방법

연결표

(3) 코드작성
int PWMPIN =9; // LED connected to digital pin 9
void setup() {
Serial.begin(115200);
}
void loop() {
// fade in from min to max in increments of 5 points:
for (int fadeValue =0 ; fadeValue <=255; fadeValue +=5) {
analogWrite(PWMPIN, fadeValue);
Serial.println(fadeValue);
delay(30);
}
// fade out from max to min in increments of 5 points:
for (int fadeValue =255 ; fadeValue >=0; fadeValue -=5) {
analogWrite(PWMPIN, fadeValue);
Serial.println(fadeValue);
delay(30);
}
}
반응형
(3) 동작결과
시리얼 플로터 열기 Ctrl + Shift + L

2) PWM기능을 이용하여 LED밝기 제어
(1) 동작설명
PWM신호를 LED연결 하여 LED의 밝기를 제어 합니다.
(2) 연결방법

(3) 코드작성
const int VRPIN = A0; // select the input pin for the potentiometer
const int LEDPIN =13; // select the pin for the LED
const int PWMOUTPIN =9;
int sensorValue =0;
int outputValue =0;
void setup() {
// declare the LEDPIN as an OUTPUT:
pinMode(LEDPIN, OUTPUT);
Serial.begin(115200);
}
void loop() {
// read the value from the sensor:
sensorValue =analogRead(VRPIN);
outputValue = map(sensorValue, 0, 1023, 0, 255);
// change the analog out value:
analogWrite(PWMOUTPIN, outputValue);
Serial.print("sensor = ");
Serial.print(sensorValue);
Serial.print("\t output = ");
Serial.println(outputValue);
delay(2);
}
(3) 동작결과

728x90
반응형
'아두이노 > 아두이노 IDE' 카테고리의 다른 글
| 08. 아두이노 IDE 릴레이제어 [베이직 트레이닝 보드] (0) | 2023.03.06 |
|---|---|
| 07. 아두이노 IDE WS2812 풀컬러LED 제어 [베이직 트레이닝 보드] (0) | 2023.03.05 |
| 05. 아두이노 IDE ADC제어[베이직 트레이닝 보드] (0) | 2023.03.03 |
| 04. 아두이노 IDE 부저제어[베이직 트레이닝 보드] (0) | 2023.03.02 |
| 03. 아두이노 IDE 스위치 제어[베이직 트레이닝 보드] (0) | 2023.03.01 |
댓글