728x90
반응형
안녕하세요 땜블리 입니다.
아두이노와 베이직 트레이닝 보드를 이용한 부저 제어 실습을 진행 하겠습니다.
베이직 트레이닝 보드는 아래에서 확인이 가능합니다.
라즈베리파이 피코 베이직 트레이닝보드 구성
라즈베리파이 피코 보드의 펌웨어실습을 위한 베이직 트레이닝보드를 소개 합니다. 현재 네이버 스마트스토어에서 판매가 진행되고 있습니다. 라즈베리파이 피코 베이직 트레이닝 보드 라즈베
ttcw.tistory.com
1) 부저 제어 구동 원리
(1) 동작설명
일반적으로 우리가 알고 있는 부저(Buzzer)는 피에조 부저(Piezo Buzzer)라고 하는 것입니다.
피에조 부저는 피에조 효과를 이용한 부저인데, 피에조 효과란 “수정, 세라믹과 같은 물체에 전기적인 신호를 주면 물질이 수축, 신장을 하는 효과”를 말합니다.
이러한 물체 위에 얇은 판을 붙여주면 소리가 나는 소자, 이것을 피에조 부저라고 합니다.
하지만 전기적인 신호만 준다고 해서 피에조 부저가 울리지 않습니다. 판을 떨리게 하는 신호를 만들어주어야 합니다.
주로 PWM 신호를 사용합니다. PWM 신호를 사용하여 각 음계에 맞는 주파수를 생성하여 판을 떨리게 함으로써 다양한 소리를 낼 수 있습니다.



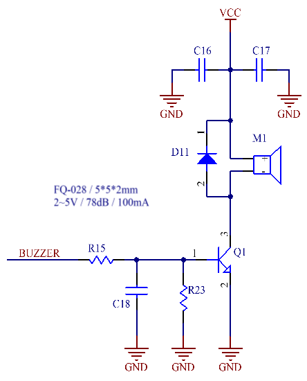
(2) 연결방법

연결 표

(3) 코드작성
int BUZPIN = 11;
int tones[] = { 523, 587, 659, 698, 784, 880, 988, 1046 };
void setup() {
Serial.begin(115200);
pinMode(BUZPIN, OUTPUT);
for (int i =0; i <8; i++)
{
tone(BUZPIN, tones[i]);
Serial.println(tones[i]);
delay(1000);
}
delay(1000);
for (int j =7; j >=0; j--)
{
tone(BUZPIN, tones[j]);
Serial.println(tones[j]);
delay(1000);
}
noTone(BUZPIN);
}
void loop() {
}
반응형
(4) 동작결과

728x90
반응형
'아두이노 > 아두이노 IDE' 카테고리의 다른 글
| 06. 아두이노 IDE PWM 제어 [베이직 트레이닝 보드] (0) | 2023.03.04 |
|---|---|
| 05. 아두이노 IDE ADC제어[베이직 트레이닝 보드] (0) | 2023.03.03 |
| 03. 아두이노 IDE 스위치 제어[베이직 트레이닝 보드] (0) | 2023.03.01 |
| 02. 아두이노 IDE LED 제어 실습[베이직 트레이닝 보드] (0) | 2023.02.28 |
| 01. 아두이노 IDE 개발환경 구축 (0) | 2023.02.28 |
댓글