안녕하세요 땜블리의 공작소에 땜블리 입니다.
오늘은 USB to RS485 / Arduino Download / ESP계열 Download 를 설명하겠습니다.
USB to Serial/485통신 모듈 입니다.
모듈에는 USB 통신 보호회로 RS485통신 보호회로가 내장되어 있습니다.

USB to Serial/485통신 모듈은 아래에서 확인 가능합니다.
구매 링크
https://smartstore.naver.com/forestec/products/10045915731
USB to Convertor RS485 / Serial 통신 모듈 / 아두이노, ESP32 다운로더 : 포레스텍
[포레스텍] IoT에 관한 모든것 아두이노 라즈베리파이 시제품 제작 부품 및 센서 등등
smartstore.naver.com
모듈 설명
USB to Serial/485통신 모듈은 C타입 케이블을 이용하여 개발 보드나 arduino 보드 등 시리얼 통신/485통신을 할 수 있는 모듈입니다.
각 부분별 명칭은 다음과 같습니다.

먼저 사용할 통신을 스위치로 선택한 다음 연결합니다.
ESP 쪽 전원 레벨은 3.3V 레벨로 되어있으며 아두이노 쪽 전원은 5V 레벨로 되어있습니다.
통신이 되면 TX LED 와 RX LED가 전송할 때 마다 깜빡거립니다.
https://item.gmarket.co.kr/Item?goodsCode=3605329210
G마켓-USB to Convertor RS485...
15,000원
item.gmarket.co.kr
연결 방법 (485통신)

TEST 전송

USB to Convertor RS485 / Serial 통신 모듈 / 아두이노 ESP32 다운로더
COUPANG
www.coupang.com
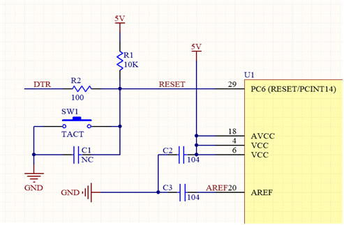
아두이노나 ESP개발 시 커스텀 보드에 아두이노 DTR 핀이나 ESP 모듈의 IO핀과 Enable 핀이 설계되어 있으면 아두이노 IDE에서 자동 업로드가 됩니다.

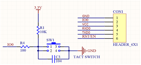
esp 레퍼런스 회로는 스위치를 붙여 다운로드 할 때 IO0 핀을 눌러 리셋을 눌러줘야 다운로드가 되지만
아래처럼 IO0 핀에 저항을 붙이고 풀업 회로로 만든 다음 핀을 구성하면 스위치 조작 없이 업로드 됩니다.

https://shopping.interpark.com/product/productInfo.do?prdNo=14981318641
USB to Convertor RS485 / Serial 통신 모듈 / 아두이노, ESP32 다운로더 - 인터파크
기타에 대한 상품입니다.
shopping.interpark.com
아두이노 개발 시 통신 칩을 넣지 않고 개발할 때에도 아래와 같이 회로를 구성하면 따로 리셋 핀을 조작하지 않고 펌웨어를 업로드 가능합니다.

https://front.wemakeprice.com/product/2849615369
USB to Convertor RS485 / Serial 통신 모듈 / 아두이노, ESP32 다운로더 ▶ 구경하러가기
가격, 상품, 스타일 비교를 한 번에!
front.wemakeprice.com
https://www.11st.co.kr/products/7073257274
[11번가] USB to Convertor RS485 / Serial 통신 모듈 / 아두이노, ESP32 다운로더
비즈11번가>PC부품>컴퓨터주변기기, 가격 : 15,000원
www.11st.co.kr
'제품소개' 카테고리의 다른 글
| 아두이노 초음파센서 제어(HC-SR04) (0) | 2023.06.19 |
|---|---|
| 인두기 팁 클리너 스펀지 (0) | 2023.06.19 |
| I2C or RS485 to 릴레이 4채널 제어모듈 / DIN 레일 커넥터 내장 (0) | 2023.05.26 |
| 멀티컬러 LED(전원 인가시 멀티컬러 변경) (0) | 2023.03.03 |
| 라즈베리파이 피코 베이직 트레이닝보드 구성 (2) | 2023.02.22 |



댓글