안녕하세요 땜블리 입니다.
라즈베리파이 피코 베이직 트레이닝 보드를 이용한 LED 제어 실습을 진행 하겠습니다.
베이직 트레이닝 보드는 아래에서 확인이 가능합니다.
라즈베리파이 피코 베이직 트레이닝보드 구성
라즈베리파이 피코 보드의 펌웨어실습을 위한 베이직 트레이닝보드를 소개 합니다. 현재 네이버 스마트스토어에서 판매가 진행되고 있습니다. 라즈베리파이 피코 베이직 트레이닝 보드 라즈베
ttcw.tistory.com
1) LED제어 구동 원리
(1) 동작설명
LED는 Light Emitting Diode의 약자입니다. 우리나라 말로 발광 다이오드입니다.
발광 다이오드는 반도체를 이용한 PN접합이라고 불리는 구조로 만들어져 있습니다.
전기 에너지를 빛 에너지로 전환하여 빛으로 표현됩니다.


(2) Common Anode , Common Cathode 회로도
① Common Anode 제어방식

② Common Cathode 제어방식

2) LED ON/OFF 제어

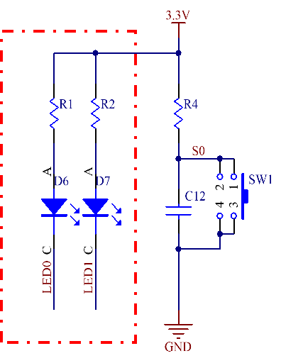
베이직 트레이닝에 설계된 LED 회로도
(1) 동작설명
board 패키지의 Pin 모듈을 불러옵니다. 센서보드는 Common Anode 방식으로 LOW 신호에 LED가 ON 됩니다.
led1 = digitalio.DigitalInOut(board.GP2) # 보드 핀을 led1 객체에 넣어줍니다.
led1.direction = digitalio.Direction.OUTPUT # led1 의 방향을 출력으로 설정합니다
led1.value = True # led1 객체 value 값에 True 하면 led가 켜집니다.
led1.value = False # led1 객체 value 값에 False 하면 led가 꺼집니다.
time.sleep(0.5) # 500m/s 시간동안 멈춤니다.
(2) 코드작성
code.py
import time
import board
import digitalio
led1 = digitalio.DigitalInOut(board.GP2)
led2 = digitalio.DigitalInOut(board.GP3)
led1.direction = digitalio.Direction.OUTPUT
led2.direction = digitalio.Direction.OUTPUT
while True:
led1.value = True
led2.value = True
time.sleep(0.5)
led1.value = False
led2.value = False
time.sleep(0.5)
(3) 동작결과
'라즈베리파이_피코_피코 W > circuitPython' 카테고리의 다른 글
| 06. Circuit 파이썬 라즈베리파이 피코 W PWM제어 (0) | 2023.03.15 |
|---|---|
| 05. Circuit 파이썬 라즈베리파이 피코 W ADC 제어 (0) | 2023.03.14 |
| 04. Circuit 파이썬 라즈베리파이 피코 W 부저 제어 (2) | 2023.03.13 |
| 03. Circuit 파이썬 라즈베리파이 피코 W 스위치 제어 (0) | 2023.03.12 |
| 01. Circuit 파이썬 개발 환경설정 (0) | 2023.03.08 |
댓글